美术澳门赌场老虎机
2017年专业人才培养状况报告
专业一:绘画专业
(一)人才培养目标
培养德智体美全面发展具有国际视野及传统文化底蕴的基础宽厚、较高的绘画创作能力和艺术实践水平、多元发展的创新型艺术人才。具有绘画创作、教学、研究等方面的能力,能在文化艺术领域、教育、设计、研究、出版、文化管理单位从事教学、创作、研究、出版、文化管理等方面工作的专业人才。
水彩方向:本方向旨在培养具有国际视野、 较高的艺术人文综合素养和能够进行水彩画艺术创作、研究、教学的专门艺术人才。
国画方向:中国画方向学生主要学习中国画艺术方面的基本理论和基本知识,受到中国画艺术思维与意象造型的基本训练,培养具有坚实的中国画基础,良好的艺术素养,具备中国画艺术创作、教学、研究等方面的能力,能在文化艺术领域、教育、设计、研究、出版管理单位从事教学、创作、研究、出版、管理等方面工作的高级专门人才。
油画方向:本方向立足于立足于宽口径、厚基础、重实践的专业教育模式,培养具有国际文化视野、适应时代需求、专业基础扎实的从事油画创作、相关理论研究和教学能力的专门人才,既重视油画艺术自身传统,掌握油画造型语言,又拓展创新,具有对新材料新语言的掌握运用,注重油画方向的延展、油画语言的拓展,力求融会贯通,并具有问题意识和独立精神,达到艺术个性的开启,为创作出具有专业特色和时代精神的油画艺术作品打下良好的基础。培养过程注重专业加多元加实践立体成长,满足新时代的人才需求。
版画方向:版画方向现有木版画、铜版画、丝网版画、综合版画四个版种的培养方案,培养注重艺术基础理论与技能的同步提升,培养具有扎实版画造型能力与相关基础理论知识、拥有独立版画创作和科研能力的应用型与创造型专门人才。

(二)培养能力
1.专业设置
绘画专业于2001年开始招收本科专业学生,面向山东、湖南、江西、黑龙江、江苏、安徽、福建共七个省份招生,以美术学山东省“十二五”重点学科为依托,是山东省特色专业,下设水彩、油画、国画、版画四个专业方向,水彩为特色龙头专业。
2.在校生规模
绘画专业从2017年开始招生80人,其中绘画创新班20人。现在校本科生260名,已有毕业生10届,累计毕业生数692人,含韩国留学生1人,在读研究生67人。
3.课程设置
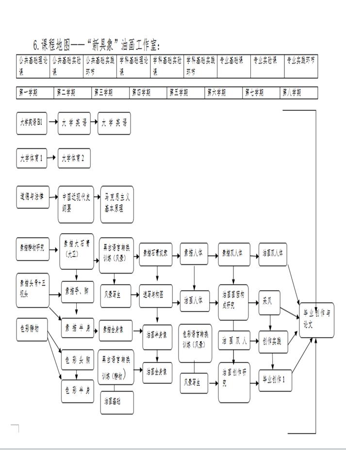
绘画专业实行工作室制人才培养模式。按专业基础课程、专业核心课程和多元实践课程将专业课划分为三大模块,每个模块包含3-5门核心课程及2-3门选修课程,将部分核心课程改为长线课程,围绕核心课程短线开设其它辅助类的基础课程,形成一个管线状课程组,将课程紧密衔接在一起,有利于学生系统的掌握相关的知识体系。将第二、第四学期的15-18周定义为选修月,学生可以跨方向、跨专业自主选择澳门赌场老虎机
开设的全部多元实践课程,满足学生多元化成才需求。每个学期设置学术活动周,由工作室自主开始各类讲座、举办学术展览,帮助学生了解工作室的门槛条件,吸引学生进入工作室学习,引导学生关注学术前沿,为进入课题研究做好充分的准备。专业实践教学体系包括课堂实训、户外写生、专业考察、毕业论文和毕业创作,还包括参展参赛和各类社会实践活动。
水彩方向:
一工作室课程地图
水彩二工作室课程地图
国画方向:

油画方向:


版画方向:

4.创新创业教育
坚持“开放办学、兼容并蓄、特色鲜明”的原则以扩展视野,提高人才培养质量为目标,积极打造名师大讲堂,选聘国内知名美术家作为客座教授,除专题讲座外,还要进入本科课堂,现场互动教学,使学生能够有机会接触高端学术思想,将国内重要理论成果落实到本科教学中,全面提高学生的创作实践水平。
优化课程体系,优化教学内容,强化学科优势。将专业技能教育与人文综合素质教育相结合,并结合艺术类学生成才的特点,加强课堂教学模式与教学方法改革,把课程建设与学科建设有机结合起来,同时积极推进研讨式教学、案例教学和网络教学等教学方法和手段,培养学生自主学习、主动实践、独立思考和创新思维。
(三)培养条件
1.师资队伍建设
绘画专业共有教师29名,享受国务院政府特殊津贴专家1人,山东省有突出贡献中青年专家1人,山东省教学名师2人,青岛大学卓越人才1人。教授5人,副教授10人,讲师14人,其中博士4人,在读博士3人,硕士11人,45岁以下教师共17人,形成了以正高级职称为核心,以副高职称为主力,年龄结构和学缘结构比较合理的教师队伍。
各专业教师学历职称情况
水彩方向
序号
姓名
职称
学历
学位
毕业院校
1
王绍波
教授、博士生导师、硕士生导师
本科
学士
青岛大学美术澳门赌场老虎机
2
王辉林
教授、硕士生导师
本科
学士
青岛大学美术澳门赌场老虎机
3
侯安智
教授、硕士生导师
本科
学士
湖北美术澳门赌场老虎机
4
窦凤至
副教授、硕士生导师
研究生
硕士
俄罗斯国立师范大学
5
单虹
讲师
研究生
在读博士
维也纳澳门赌场老虎机
6
李金芑
讲师
研究生
硕士
青岛大学美术澳门赌场老虎机
7
王先明
讲师 硕士生导师
博士
博士
中央美术澳门赌场老虎机
造型艺术研究所
油画方向
8
李伟松
教授、硕士生导师
本科
学士
山东师范大学
9
张军
副教授
本科
学士
吉林澳门赌场老虎机
10
孙小娥
副教授、硕士生导师
研究生
硕士
山东师范大学
11
徐青巍
副教授、硕士生导师
研究生
硕士
武汉理工大学
12
才树新
讲师
研究生
硕士
中国美术澳门赌场老虎机
13
王世龙
讲师
研究生
硕士
四川美术澳门赌场老虎机
14
赵鹏
讲师
博士
博士
圣彼得堡师范大学
国画方向
序号
姓名
职称
学历
学位
毕业院校
15
邢运福
教授、硕士生导师
本科
学士
哈尔滨师范大学
16
周松林
副教授、硕士生导师
研究生
在读博士
鲁迅美术澳门赌场老虎机
17
赵雨灏
副教授、硕士生导师
研究生
硕士
天津美术澳门赌场老虎机
18
季颁
副教授、硕士生导师
研究生
硕士
清华大学
19
姜东昭
副教授、硕士生导师
研究生
硕士
山东师范大学
20
张大庆
副教授、硕士生导师
本科
学士
青岛大学
21
亓文平
讲师 硕士生导师
研究生
博士
上海大学
版画方向
22
于晓冬
讲师
研究生
硕士
中央美术澳门赌场老虎机
23
厉晓东
讲师
研究生
硕士
俄罗斯苏里科夫美术澳门赌场老虎机
24
张道宏
讲师
研究生
硕士
天津美术澳门赌场老虎机
理论教学部
25
李晓鲁
副教授、硕士生导师
本科
学士
山东师范大学
26
董宇
讲师
研究生
硕士
西安美术澳门赌场老虎机
27
许雅娟
讲师
研究生
硕士
西北师范大学
28
闫巍
讲师
研究生
在读博士
上海大学
29
李彩
讲师 硕士生导师
研究生
博士
中国美术澳门赌场老虎机
2.专业带头人及教学团队建设
王绍波,院长,教授,硕士生导师。系中国美术家协会会员,山东水彩画会会长,青岛市青年联合会常委,山东省突出贡献中青年专家,山东省教学名师,山东省十大优秀教师,全国优秀教师,享受国务院政府特殊津贴专家。蝉联全国第四届和第五届水彩、粉画大展金奖,其水彩画作品《渔歌》在由文化部、中国美术家协会联合主办的规模最大、最具学术性和权威性的国家级综合性美展“第十届全国美术作品展览”中荣获金奖,实现了山东省建国以来在国家级最高层次的全国美术展览中“零” 的突破,在中国美术界产生极大影响。

3.教学设施
绘画专业共有专业教室20个,教研活动室1个,静物及石膏像仓库1个,共享展厅1个,学术报告厅1个。
教学教研资料室有涵盖美术学、设计学、美学及人文历史等各类图书1.8万余册。现有学术期刊50多种,高质量绘画作品复制品若干。
绘画专业教学设施能够满足教学需要。
4.教学资源基本情况
建立优秀学生作品资源库,加强澳门赌场老虎机
文化积淀,为学生提供更好的学习条件;到国内知名美术澳门赌场老虎机
调研,提升绘画专业教学科研质量和创作条件;按照绘画专业特点,购置高仿真名家作品、中外文图书资料和理论期刊,完善图书资料,提高学生综合人文素养;充分利用现有资源,加强专业网络建设,构建网络学习、学术交流、艺术欣赏的网络平台。2018年本专业投入教学经费22.63万,其中,教学业务费3.7万,实习以及模特经费15.7万、购置台式电脑(4500元)、打印机(1800元)各一台等设备、购买外文图书等8000余元以及维修费1万余元,教学设施维护8000余元,其中模特经费澳门赌场老虎机
自筹9.5万余元。本科生军训、大合唱、健美操比赛、趣味运动会、宿舍文化节、教室文化节等活动,共花费1.2万多,其中澳门赌场老虎机
从自筹补贴4000多元。本科生人均经费约为1059元。
5.实习基地
序号
基地名称
活动内容
有否协议
1
崂山写生基地
专业写生
有
2
峨庄写生基地
专业写生
有
3
杨集写生基地
专业写生
有
4
查济写生基地
专业写生
有
5
威海写生基地
专业写生
有
6
山东美术馆
美术创作
有
7
青岛美术馆
美术创作
有
8
青岛图书馆
美术创作
有
9
青岛一叶美术馆
实践教学、美术创作
有
10
山东水彩画会
实践教学、美术创作
有
11
青岛璞窑美术馆
实践教学、美术创作
有
12
中国青岛雕塑艺术馆
实践教学、美术创作
有
13
青岛九水生态园
实践教学、美术创作
有
14
崂山美术馆
实践教学、美术创作
有
(四)培养机制和特色
1.产学研协同育人机制
美术澳门赌场老虎机
绘画系成立以来,教师队伍中拥有一大批学术造诣深厚,研究与创作能力突出,在国内具有广泛社会影响的专家教授。自建系以来注重办出自己的办学特色,形成了以水彩专业为龙头,全面打造各专业方向高水准的科研创作平台,以创作推动教学,以教学科研成果促进人才培养的教学特色。近年来,绘画系共承担国家级重点课题2项,国家社科科研项目1项,国家青年艺术基金项目1项,山东省社科项目5项 ,教育厅、文化厅项目8项。荣获泰山文艺奖3项、山东省美术创作工程4项。山东省艺术科学成果奖9项。主编、参编教材20余部,绘画系教师出版专著10多部,各类期刊发表论文30余篇,核心期刊发表论文7篇。教育教学质量稳步提高。
为发挥教师艺术研究与创作成果的最大效用,澳门赌场老虎机
不断更新教学模式和教学方法,将艺术研究与创作有机融入本科教学。教师结合课题研究,不断扩充和更新教学内容,把研究课题分解成若干个子课题,以课题制的教学方式分配同学,大大提高了学生的独立思考和艺术创作能力。

2.合作办学
近年来,邀请了美国、法国、意大利、俄罗斯等国家和台湾、国内一些著名高校的专家学者来美术澳门赌场老虎机
开展学术讲座,同时派学生到国外知名院校参观学习,并开展学术交流。提升了澳门赌场老虎机
的办学层面,开阔了学生视野。
3.教学管理
在严格执行学校各项教学管理制度的基础上,根据美术教育教学特点,制定和出台了一系列院级教学管理制度,进一步加强了教学文档建设,澳门赌场老虎机
建立了学生作品电子文档,存档率达到100%。
4.专业教学改革

5.实践教学体系建设

(五)培养质量
根据分别对2012-2017届446名本科毕业生调查发现,学生对自我学习与在校成长的满意度都在75%以上。

由中国美术家协会主办的“全国美术作品展览”中,30余名同学的作品入选,并获山东省一等奖,其中水彩方向获省级一等奖15项,二等奖7项,三等奖7项,优秀奖4项;油画方向获省级一等奖2项,二等奖2项,三等奖1项,优秀奖1项,国家级入选3项;国画方向获省级一等奖5项,二等奖13项,三等奖18项,优秀奖3项;版画方向获省级优秀创作奖1项,银奖2项,入选1项;国家级优秀奖1项,入选9项;入选及获奖数量均居省内同类艺术院校前列。
获省级以上各类奖励情况
竞赛时间
竞赛名称
获奖等级
2015
艺术齐鲁·第十二届全国美术作品展山东作品展
优秀创作奖1项,创作奖3项
2015
北京国际美术双年展
入选1项
2015
第五届中国·观澜国际版画双年展
入选1项
2015
“民间的力量”作品展
入选1项
2014
第十二届全国美术作品展览
入选1项
2014
首届中国高校艺术院校大学生“虚苑青年版画创作新锐奖
入选1项
2011.12
山东省第三届大学生艺术展演活动(山东省教育厅)
一等奖2项、二等奖2项
2010.6
山东省教育厅艺术展演活动(山东省教育厅)
一等奖10项、二等奖20项、三等奖47项
2011.12
第四届全国青年美术展览(中国文联、中国美协)
入选奖1项
2010.9
中国第二届小幅水彩画展(中国美协水彩艺委会)
入选奖1项
2008.6
山东省第一届美术师生基本功大赛(山东省教育厅)
一等奖15项;二等奖34项;三等奖44项
2009.10
第十一届全国美术作品展(文化部、中国美术家协会)
入选奖3项
2009.9
第十一届全国美展山东赛区作品展(山东省美术家协会)
一等奖3项,二等奖12项,三等奖1项
2009.10
“庆祝建国60周年 山东省美术作品展”(山东省文化厅)
一等奖1项
2009.2
第八届全国高校摄影艺术作品展(中国高等教育协会)
优秀奖2项
2016.6
山东省第四届美术师生基本功大赛(山东省教育厅)
一等奖3项,二等奖8项、三等奖9项
(2010-2017)本学科学生在学期间所获奖项及成果
学生
姓名
成果名称(展览、竞赛、论文、专著等)
时间
袁良荟
山东省第二届高校美术与设计专业师生基本功比赛色彩类一等奖
2010
孙钊
山东省第二届高校美术与设计专业师生基本功比赛色彩类一等奖
2010
孙晓燕
山东省第二届高校美术与设计专业师生基本功比赛色彩类一等奖
2010
周立明
山东省第二届高校美术与设计专业师生基本功比赛色彩类一等奖
2010
李潇
艺术齐鲁·第十二届全国美术作品展山东作品展优秀创作奖
2015
万鹏程
艺术齐鲁·第十二届全国美术作品展山东作品展创作奖
2015
郭永泽
艺术齐鲁·第十二届全国美术作品展山东作品展创作奖
2015
涂咏红
艺术齐鲁·第十二届全国美术作品展山东作品展创作奖
2015
蒋宇涛
山东省第四届高校美术与设计专业师生基本功比赛标志设计类一等奖
2016
澳门赌场老虎机
不断调整和优化专业结构,绘画专业由原先的1个专业方向发展成为4个专业方向。进一步提高了学生的择业能力,拓宽了就业渠道。
在校期间培养和造就的创新实践能力,大大提高了学生的社会竞争能力和自主创业能力,培养了一批在社会上有一定影响力的优秀毕业生。许多毕业生的优异成绩,为美术澳门赌场老虎机
赢得了良好的社会声誉。
学生毕业就业率达到85.96%,其中,担任高校教师:

加强师德师风建设,抓住澳门赌场老虎机
教师中的教学名师、优秀教师等先进典型,积极开展师德修养教育活动。同时,狠抓学风建设,严格执行校规校纪。聘请学术造诣较高、师德修养高尚的专业教师担任大学生德育导师,促进学生综合素质的提高。近3年来,共有24名学生被评为山东省优秀毕业生,3名学生被评为山东省优秀学生干部,6人获国家奖学金,受到青岛大学表彰的“三好学生”、“学习标兵”、“优秀班干部”、“优秀团员”、“优秀团干部”达256人次。
(六)专业发展趋势及建议
美术澳门赌场老虎机
在中国的美术教育与艺术发展中一直发挥着极为重要的推动作用,特别是近20年来已然成为当代艺术的发生地和践行者,并不断地为中国艺术的发展培养新生力量。活跃于当代中国艺术界的绝大多数艺术家出自美院。
青岛大学绘画专业注重中国文化的传承,并积极吸收当代艺术思潮和现代艺术创作意识,鼓励学生在实践中创新,使澳门赌场老虎机
教学呈现出多元发展的趋势,促进了美术学科的跨界融合,培养了众多优秀的艺术人才,他们在全国美术领域都取得了可喜的成绩,为国家的精神文明建设做出了自己的贡献。随着国家经济的发展和国力的不断提升越来越重视全民综合素质的提高,对美术创作的人才需求量不断加大,并呈现出前所未有的发展态势,为青年学子提供了良好的发展平台。
建议随着美术澳门赌场老虎机
的不断发展,现有的条件已经不能满足教学需求,特别是美术作品展示场所已然不能满足于当下教学的需要,希望学校提供更大的美术展览场所以满足优秀作品的展览展示。
2017级省内录取率及报到率为98%,省外本科生的一次录取率及报到率均为100%。
(七)存在的问题及整改措施
1.师资力量需要增强
关注教师的职业发展和知识更新,积极推进教师进修、高访工作;加快引进德才兼备的年轻教师,鼓励年轻教师在职攻读博士学位,提升师资队伍学历层次。
2.专业硬件配置仍需进一步更新和完善
继续建设各专业方向工作室;实行工作室制度授课。
3.加强与兄弟院校的交流学习
增加教师研讨活动;组织兄弟院校学生短期赛事。
4.组织各教研室积极探讨课程合作与教学方法
经常更新教学理念,优化课程效果;努力做到因材施教,发挥学生各自特点;.多使用启发式教学,促成学生学习面自动拓宽。
专业二:视觉传达设计
(一)人才培养目标
视觉传达专业立足于将设计、艺术、视知觉与技术和工艺相结合,致力于推进研究型设计教育,把教学、科研和设计实践相互交融,形成了特色鲜明、科学合理的教学体系。专业注重国际设计文化视野的创造性思维和高效执行能力的培养,培养具有高度社会责任感,从事平面媒体创意、包装设计、企业形象策划、数字影像创作、动漫和交互设计、装饰设计与纺织艺术以及设计新领域拓展需求的高素养复合型创意设计人才。毕业生可在相关文化艺术领域、设计行业、媒体信息传播机构、互联网络交叉领域、影视机构、出版印刷部门、纺织行业、企事业单位、教育院校、设计研究部门从事视觉传播、影像与装饰艺术方面的设计、制作、管理、企划、教学、研究等方面的工作,也可考研或出国深造。
(二)培养能力
1.专业设置
视觉传达设计专业其前身是山东纺织工澳门赌场老虎机
在上世纪80年代建立的实用艺术专业,并在2001年美术澳门赌场老虎机
建院之初即成为艺术设计专业的重要支撑。悠久的办学历史孕育出了丰富的教学经验和深厚的办学底蕴,在不断地建设发展中,视觉传达设计专业已形成了明确的专业定位和稳固教学基础,专业涉及面广、实用性强,并具有强大的专业延展性和创新发展空间。在教学工作中结合国内外先进的教学理念和自身的优秀传统,制定了独特的课程体系,树立“教、学、研”相结合,注重实践与创新的教学模式导向,使同学们既能够培养原创的设计精神和能力,也能够具备扎实的实际设计实力。
目前,视觉传达设计专业设有设计学硕士点,以及艺术硕士(MFA)和工程硕士(艺术设计)二个专业类型学位点,包含平面设计、数码媒体艺术设计、装饰设计与纺织艺术三个本科专业方向,较全面的涵盖了视觉传达设计的专业范围。
平面设计方向教学科研成果丰富,获多项国家级、省级、校级科研立项,承揽各级政府、企业设计项目,并逐步形成良性的设计开发、研究、创造模式。人才培养质量稳步提升,在省内同类专业中具有强劲的竞争力,学生在国家级、省市级设计竞赛中频频获奖,培养出来的学生活跃于各大知名设计机构和设计团体,为设计业和艺术教育界培养了大批的栋梁之才。充分利用现有的教学条件和资源,挖掘和创造各种教学条件和资源为教学服务,面向本方向本科生和研究生的专业与特色教学,导师制的完善与后期工作室的建设将进一步促进教学工作的开展与提升。
数码媒体方向是以数字设计手段进行艺术创作,集影像艺术、动画艺术、新媒体艺术、交互艺术等专业方向为一体的综合型专业。本专业关注设计前沿,不断拓展影像艺术创新与动画延展研发领域,在注重创造性思维和综合能力培养的同时兼顾教学、科研与社会服务的结合。本专业方向教学科研成果丰富,获多项国家级、省级、校级科研立项,承揽各级政府、企业设计项目,并逐步形成良性的设计开发、研究、创造模式。人才培养质量稳步提升,在省内同类专业中具有强劲的竞争力,学生在国家级、省市级设计竞赛中频频获奖,毕业生就业主要去向为影视公司、动画公司、互联网公司、文化产业机构、游戏公司、出版机构、新闻传播等机构影像与设计部门,从事影像、动画和角色的数字内容设计的创作开发、制作、管理等工作,部分学生毕业任职于科研院所和大、专院校,或继续研究生深造、出国留学。充分利用现有的教学条件和资源,挖掘和创造各种教学条件和资源为教学服务,面向本方向本科生和研究生的专业与特色教学,成立了数字影像艺术、ACG延展创新、人机交互设计三个工作室,导师制的完善与后期实验室配套建设将进一步促进教学工作的开展与提升。
装饰设计纺与织艺术方向的前身是染织美术设计,是美术澳门赌场老虎机
开办时间最长的专业,有近四十年的历史。教学经验丰富,课程体系完善,教学理念先进。立足于实际设计能力与开放性设计思维的培养,注重基础知识和能力的建设,设计理念追随创新和当代最新时尚。传统与现代并存,手工与多媒体结合是本专业的特色。获多项国家级、省级、校级科研立项,并逐步形成良性的设计开发、研究、创造模式。人才培养质量稳步提升,在省内同类专业中具有强劲的竞争力,学生在国家级、省市级设计竞赛中频频获奖,核心课程包括纺织品图案设计、资料收集与分析、设计开发、刺绣艺术设计、纤维艺术、装饰创作等。此方向毕业生主要从事纺织品艺术设计行业,在家纺公司、服装公司、外贸公司、设计公司工作。近年来许多毕业生通过考研进入知名大学深造。充分利用现有的教学条件和资源,挖掘和创造各种教学条件和资源为教学服务,面向本方向本科生和研究生的专业与特色教学,导师制的完善与后期工作室的建设将进一步促进教学工作的开展与提升。
2.在校生规模
目前,视觉传达设计2015-2018级在校本科生共354人。其中,平面设计方向151人;数码媒体设计方向109人;装饰设计与纺织艺术方向94人;在校全日制研究生35人,非全日制研究生18人。
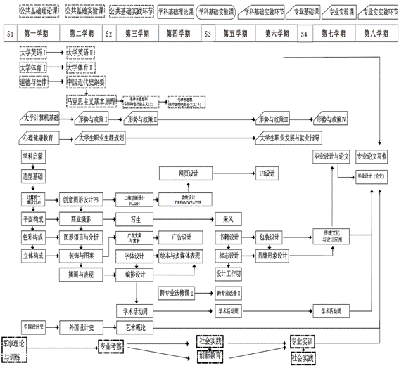
3.课程设置
视觉传达专业实行工作室制人才培养模式。按专业基础课程、专业核心课程和多元实践课程将专业课划分为三大模块,每个模块包含3-5门核心课程及2-3门选修课程,将部分核心课程改为长线课程,围绕核心课程短线开设其它辅助类的基础课程,形成一个管线状课程组,将课程紧密衔接在一起,有利于学生系统的掌握相关的知识体系。将第二、第四学期的15-18周定义为选修月,学生可以跨方向、跨专业自主选择澳门赌场老虎机
开设的全部多元实践课程,满足学生多元化成才需求。每个学期设置学术活动周,由工作室自主开始各类讲座、举办学术展览,帮助学生了解工作室的门槛条件,吸引学生进入工作室学习,引导学生关注学术前沿,为进入课题研究做好充分的准备。专业实践教学体系包括课堂实训、户外写生、专业考察、毕业论文和毕业创作,还包括参展参赛和各类社会实践活动。
本学科围绕培养具有实践能力和创新意识的设计人才为重点目标,用实践梳理和强化设计教学,使理论教学和实践教学能够有机的融合、互为补充,使所学设计内容与社会、市场、行业的需求紧密衔接,形成更为适合艺术设计学科属性和设计实际要求的教学内容。
学科内三个专业方向在基本课程教学模式的基础上,围绕本专业理念形成自成体系而有特色的课程体系,注重实践与创新的教学模式导向,筹划建立较为独特的同步实践教学体系,并对其它专业方向提供有力补充。在设计理论课程之外,并行设定阶段性设计实践主题,以此串接各个课程的实践部分,使同学们既能够将理论及时应用于实际,也能够具备扎实的实际设计实力。
(1)平面设计方向

(2)纺织艺术与装饰设计方向

(3)数码设计方向:

4.创新创业教育
创新是一个过程,它的起点和动力是强烈的创新意识。大学生创新意识是其创造活动的先决条件,能引发创造性成果,在设计教育中对于大学生的创新意识和创新能力的培养尤为重要。鼓励学生在校期间的勇于自主创业,树立良好的创业理念,并且在创业中实现自我的价值和发展,大学生将专业知识学习与课外实践相互结合,是知识经济时代的大学生充实自我的必由之路。对于大学生来说,创业不仅可以提高他们的实践和社会能力,更能提高他们的创新意识和创新精神。
视觉传达设计在教学中,以培养创新人才为目标,围绕实践与探索的设计目的,对传统的教育观念和模式进行改革和创新,重视学生的主体性,培养学生的求知欲、兴趣、探索研究精神以及自信心。在创新创业人才的培养过程中,视觉传达学科重点在以下几个方面下功夫:
(1)创设创新环境
积极搭建创新创业平台,与大学、青岛创意产业园、政府文化宣传部门合作,开展创意设计活动及项目研究,鼓励学生参与并承担项目内容。结合启发式和情境设定式教学方式,课堂教学方式灵活多样,给予学生更多的思考和表现空间。并将课堂放大至校外空间,充分利用地方资源和企业力量,拓展学生学习视野,亲身体验实际设计市场与环境。鼓励学生校外学习和创业实践,创设设计工作室、个人参与实施实际设计项目,并尽可能转化为应用成果。
(2)实施创新教育
强调以学生为主体,重视学生发现问题和解决问题的能力,强化学生的兴趣爱好及好奇心,把创新教育贯穿在专业教学的整个过程中。培养问题意识,克服创新意识障碍,引导创造性的想象,学会发现的思考问题的范式,培养自信自强的坚强意志,树立自主学习、创新学习的理念。
(3)创新课题与创业项目
依据《青岛大学本科生创新实践学分认定与管理办法》,鼓励学生积极参加课外创新和社会实践活动,学生参与创新课题、创业项目及竞赛活动的积极性较高。如创新课题《云贵手工印染创新平台》在第二届“校长杯”创新创业大赛中荣获金奖,以及多个小型工作室担任学校及周边校企的设计任务。竞赛活动在国内各级别设计大赛中获奖,如全国大学生广告设计大赛、全国大学生海洋文化创意设计大赛、中国国际家用纺织品创意设计大赛、中国国际面料创意大赛、全国家居创意设计大赛、全国高校艺术与设计作品展评、全国美育教学成果展、中国大学生计算机设计大赛、国际大学生海南旅游文化创意大赛、海南之星设计艺术大赛、中国国际大学生设计双年展、山东省齐鲁之星设计大赛展演、山东省大学生艺术等赛事中频频获奖。更有同学在除专业之外的其它方面的突出表现,例如帆船国际性赛事中获奖,地区马拉松比赛中获奖,获优秀志愿者称号等等。
张思维《“相同”的名字》获第九届全国大学生广告艺术大赛一等奖;杨程《青岛非物质文化品牌形象设计的视觉传播》获山东省研究生优秀实践成果奖三等奖;宋琰《思·路印象系列海报设计》获第十届山东国际大众艺术节金奖;杨程获青岛大学研究生“十佳学术之星”、山东省优秀毕业生、山东省优秀学生等荣誉称号。
(三)培养条件
1.教学设施
视觉传达设计专业充分利用现有的教学条件,挖掘各种资源为教学服务。目前,本学科配置了7间多媒体教室,再结合每个教研室配置的投影仪,缓解了多年来多媒体教学的压力,图文声情并茂的授课方式,使教学质量得到了明显的改善。本学科拥有专业摄影棚、非线性编辑室、染织工作坊、丝网印刷室,以及手工印染设备、曝光机、暗房和丝网印工作台、摄影机、照相机和相关照明、采音等附件设施,专业的教学设施基本上能够满足教学需要。
2.师资队伍建设
视觉传达专业专业现有专职教师共21人,其中教授2人,副教授5人,博士5人,硕士13人。教师多毕业于国内知名高校,部分老师具有国外留学或工作经历。教师在年龄和学缘结构上较为合理,并且每位教师均具有较为明确的研究主攻方向,在学术研究及教学中能够互为补充、互相配合。围绕具备条件的专业组建工作室,实行工作室导师负责制。导师全面主持工作室团队建设、课程建设及学生管理,并制定团队考核标准、考核办法和团队发展规划,并制定团队考核标准、考核办法和团队发展规划。澳门赌场老虎机
对工作室四年一考核,形成可上可下的工作室动态管理模式。
视觉传达专业精化教学科研团队,打造具有实力的设计创作研发团队和教学科研团队,从设计影响力和研究能力两方面进一步提升队伍实力。采取“请进来,走出去”的思路,多渠道地建设本学科教师队伍,完善师资结构的专兼配比,提高实训教学水平。逐步建立的“双师型”教师培训机制,聘请设计行业专家及文化、商业领域学者对教师进行定期的培训,推行严格的培训和考核制度,并鼓励年轻教师的专业发展和在职进修,提供访学交流、专业研讨、高校研修的机会,将先进的经验与其他教师积极分享与沟通。
目前,本学科生师比为16.9:1,其中平面设计方向生师比例约为16.8:1;数码媒体设计方向生师比例约为18.8:1;装饰设计与纺织艺术方向生师比例约为15.7:1。数码媒体艺术设计方向师生比较低,在师资队伍建设方面正在努力增强。
3.实习基地
写生实践基地——青岛北九水写生基地、淄博峨庄写生基地、青州杨集写生基地;
专业实践基地——青岛沧口学校、青岛永平路小学、青岛国安路小学;
印刷实践基地——名扬印刷厂、人印人制版设计公司;
纸业实践基地——银储纸业;
实习单位——青岛电视台、青岛坚固文化传媒有限公司、青岛尚阳文化传播有限公司、北京金莽原文化传播有限公司青岛分公司、青岛海尔新媒体中心。
(四)培养机制与特色
本学科实行教学、研究、服务一体化培养机制,将目标管理,指标考核,将科研、教研、社会服务指标纳入工作室考核内容,以工作室承担的学术研究项目丰富实践类教学内容,实现科研、课程及工作室实践三位一体,促进科研成果融入课程教学,转化为社会服务。工作室实行双选制,按照培养方案列出先选课程,学生自由选择课程,在完成前期基础和核心课程学习的情况下,自主选择进入工作室,给学生更大的选择空间,实现学生分类分层次学业管理。
1.产学研协同育人机制
视觉传达设计学科围绕“建设产学研一体化新路径,探索协同创新育人新模式”的专业发展思路,不断寻求适合的实践方式:
(1)联合企业设计实战:通过产学互动、校企结合的形式,把教育与科研、行业生产等活动或资源有效整合起来。融入“学校+艺术设计研究中心”理念,加强与社会、企业、设计制作类公司等密切联系,搭建合作交流平台,促成实际设计项目的方案落地,并将设计研究成果转化应用,在合作中实现学校与企业的双赢。同时,在设计实践过程中,以学生参与综合实战设计及创新研究为核心,将实践教学与实际设计项目衔接,重点培养学生适应、独立完成设计与实践的能力,让学生更多关注设计的创新实践过程,全面培养、锻炼学生的设计综合素质和能力,最终使其具备合格设计师的职业素养和实践创新能力。
(2)文化创意类合作:加强与地方政府、文化机构和设计协会的沟通,积极探索服务于地方经济文化发展的方式途径。通过文化创意类项目的合作与探索,充分发挥高校师生的创意与研究优势,逐步形成一批具有文化特色和创意观念的典型性设计成果。例如在青岛天幕城美化改造项目、青岛啤酒节文化创意产品开发项目、青岛特色节会和特色街区形象设计项目、青岛世园会视觉形象设计项目、青岛地铁形象设计及文化宣传项目、青岛德国总督府博物馆(迎宾馆)及康有为博物馆特色文化创意产品开发项目等等官方合作中,诞生出许多创意亮点及具有启发意义文化设计理念,并逐渐形成合理且富有成效的合作育人机制。在文化创意类项目的合作中,高校专业优势和师生创造、设计、研究热情能够更好的发挥,师生们将科研、教学、学习、实验、实践融于其中,将热爱青岛、关注青岛、服务青岛的情感注入其中,将创意创造力、设计表现力、文化理解力、研究探索力汇于其中,着力打造具有青岛城市特色与人文情感的文化创意成果、设计产品,同时培养了学生的人文情怀,提高了文化创意思维和设计实践能力。
(3)“三合一”式毕业设计模式:尝试探索“设计竞赛+企业征集+原创设计”的三合一式毕业设计模式,在毕业设计标准要求基础上,提倡设计作品的原创性与成品化原则,可结合设计竞赛内容或是企业征集的实际项目进行设计,并力求搭建学生与企业沟通平台,将企业的实际设计需求与学生毕业设计内容挂钩,使毕业设计有针对、有目标、有支撑、有成果、有应用,同时也为毕业生提供展示自我、推介作品、设计应用建立较为通畅的渠道。
2.合作办学
本专业尤其注重设计的前沿性,引入行业专家进讲堂是常态化需求。近年来频繁邀请行业专业人士参与课程,并做专业讲座和演示。如2017秋《网页与UI设计》 、2018春《Android UI》等。
另外,积极发挥青岛大学美术澳门赌场老虎机
数码媒体教学实践基地的教学作用。现已挂牌三个教学实践基地:青岛沧口学校(校园电视台、专业录播室)、青岛永平路小学、青岛国安路小学。
3.教学管理
本学科在基本课程教学模式的基础上,筹划建立较为独特的创新和实践同步的教学体系,注重实践与创新的教学模式导向。在设计理论课程之外,并行设定阶段性设计实践主题,以此串接各个课程的实践部分,使学生们既能够将理论及时应用于实际,也能够具备扎实的实际设计实力。在课程中结合设计大赛以及政府和社会的多项设计实践活动,完成教学任务的同时使教学绑定实践创业项目,以“实战”带动课堂。
在每学期的排课工作中,注重每一位教师的教学特长,进行合理和连贯性安排,确立导师负责制促使教师能够最大程度地发挥教学优势,在不断增加教学经验的同时提高教学质量。
在课堂教学中灵活采用师生互动的教学方式,学生有更多的机会发言和参与到讲课的内容中,在做作业中互相评比设计的优缺点、互换设计资源、相互支持和帮助。另外,以案例来辅助教学是我们课堂教学的又一特点,典型案例给予学生直观的认识,而设计实物则帮助学生深入体会和学习,引入典型案例参与课程教学,带入实践课题供学生选择。
教研室制定每学期作品目标,组化学期课程,合理规划课程模块,专业课程之间相互合作,建立学期挑战目标,拟定大作品任务,从而实现3-8学期各有独立作品,促进研究型设计教育。本科教学的后两年主要是专业课程,每门课都相对安排了较长的学时,有利于推进研究型设计教育,培养更强的设计思考能力和专业技能,延续课程脉络。
据统计数据证明;专业课程的先后顺序会对毕业设计的性质有影响。相对排早期的许多专业重要课程需要在高年级课程中做方向进阶,从而延续重要课程方向。因此,视觉传达专业的课程培养方案审慎论证课程的顺序与内容大纲,合理规划教学体系。
本学科目前已投入使用工作室4个,其中包括数码媒体艺术设计3个,平面专业2个。数码媒体的“人机交互设计设计工作室”、“ACG延展创新工作室”、“数码影像艺术工作室”和平面设计专业的“艺术研究所”。
(1)人机交互工作室:人机交互方向是数媒系最具前瞻性的专业方向,也是最有科技含量的专业方向。此专业方向主要涵盖虚拟现实与互联网交互设计等内容。“研”是人机交互工作室的最鲜明特征,工作室着力于实现在具备影像与动画基础上的侧重于艺术设计的研究与研讨教学活动。工作室承担本科课程:网页设计、Dreamweaver基础、交互设计、用户界面与动效设计、专题设计Ⅰ、专题设计Ⅱ、毕业设计Ⅰ、毕业设计Ⅱ。该工作室是未来学科的重点发展方向,侧重于前瞻性,属于开发型工作室。
(2)ACG延展创新工作室:ACG是“Animation(动画)”、“Comic(漫画)”、“Game(游戏)”三个英语单词的首字母缩写,行业内动漫与游戏跨越范围大,但却是不可分割的整体。ACG延展创新工作室主要特色为实现对这个大范围的“学且创新”的工作,学生在工作室开展动画延展范围内的研讨、学习、创新工作。除正常教学外,常规性的项目有跨年级组队参加专业赛事、动漫延展设计研发、动画创新项目研讨活动等,工作室具有较强的实验性。工作室承担本科课程:材料动画、二维动态影像设计、用户界面与动效设计、动画角色设计、动漫衍生产品开发、动画概论、专题设计Ⅰ、专题设计Ⅱ、毕业设计Ⅰ、毕业设计Ⅱ。该工作室侧重于学术,属于研究型工作室。
(3)数码影像艺术工作室:影像方向是本学科实践性最强的专业方向,以现代摄影、摄像艺术为基础的数码影像艺术工作室除教学外,更注重实践能力的培养,学生在校期间便可参与到服务地方的项目与活动。“产”是这个工作室的明显特征,产出高、产出直观、见产效。工作室承担本科课程:摄影基础、摄像基础、商业摄影、影视语言基础、导演创作与策划、影视广告设计、专题设计Ⅰ、毕业设计Ⅰ、毕业设计Ⅱ。该工作室侧重于实战,属于实践型工作室。
这3个工作室方向分别为“交互”、“动画”、“影像”领域,是目前本学科三大主要学科领域。3个工作室是针对这三个领域展开教学、研究、实践、创作的深化教学的有效手段。 “产”、“学”、“研”分别是3个工作室的特征,各具专业特色且互为犄角,是数码媒体艺术设计专业的学科支撑。这三个工作室开设的课程,从三年级开始,学生想进入工作室,必须满足与之相应的条件。目前三个工作室已正式投入教学运行工作,有材料动画(本科)、动画创作研究(研究生)、影视语言研究(研究生)等多门课程已进行工作室教学1学年。在正常授课外的空余时间,工作室对本科三、四年级和研究生开放,用于学生进行工作室的相关领域创作、交流与研究工作。
数码媒体艺术设计专业目前所完成的工作室建设是基本的教学基本环境建设和教学设施建设,例如基本教学的投影仪等教学基本设施建设以及多媒体教室建设,正将进行虚拟现实、动作捕捉、3D打印、录音室及创作室等相关实验室配套设备建设。
平面设计专业的“艺术研究所”主要开展两方面的任务,一方面为本科生提供实践实训场所,如学科竞赛、包装设计、书籍装帧等手工类的课程;另一方面对外服务社会、文创设计,如上合会议“机场贵宾楼文化氛围建设”项目,“青岛大学附属医院崂山院区20万平方文化氛围建设”项目及澳门赌场老虎机
的毕业展设计相关产品。
(五)培养质量
1.毕业生就业率
根据学工部2018年度学生就业率数据统计,视觉传达专业的平均就业率为79.79%,7.45%继续攻读研究生,未就业学生大多选择自主创业或继续发展。其中协议就业率就业率44.68%;灵活就业26.6%以上。
2.就业专业对口率
根据学工部2018年度学生就业专业对口率数据统计,视觉传达专业的就业专业对口率约为70%。
3.毕业生发展情况
视觉传达专业学生就业面广,毕业生主要在相关文化艺术领域、设计行业、媒体信息传播机构、互联网络交叉领域、影视机构、出版印刷部门、纺织行业、企事业单位、教育院校、设计研究部门从事视觉传播、装饰设计与纺织艺术方面的设计、制作、管理、企划、业务、教学、研究等方面的工作,也有部分学生考研或出国深造。据近几年统计显示,进入教育培训机构及选择自主创业的学生比例有提高态势。平面设计与数码媒体艺术设计方向的大部分学生选择北上广深等一线城市就业;装饰设计与纺织艺术方向学生集中在江苏等纺装纺织行业发达地区的纺织品设计和外贸企业就业,留在青岛纺织外贸的学生也有很多,大都从事本专业的设计工作。近三年来,有多名毕业生考入清华美院、苏州大学、江南大学、深圳大学、旧金山艺术大学、佛罗伦萨美术澳门赌场老虎机
等国内外优秀院校攻读硕士学位。
4.就业单位满意率
就业单位对于视觉传达毕业生工作的满意度较高,历年参加美院招聘会。对毕业生踏实的工作态度、较为专业的设计实践技能以及工作适应能力都给予了较大的肯定。近年来很多优秀学生实习期间已经被用人单位免试留用,毕业招聘会期间,大量用人单位来校招生,经常出现学生供不应求的现象。
5.社会对专业的评价
在校生多次在国际级、国家级、省部级、地方级等专业赛事中获得专业赛事中获奖,教师多次获得“优秀指导教师奖”。如陆平老师在2018年8月举办的第11届山东省国际大众艺术节中荣获优秀教师指导奖。韩亮老师的设计《polution》《NANA》《Monogatari》三幅作品于2017年11月入选美国科罗拉多co2全球海报双年展
教师科研获奖层次较高、数量较多:获“省级教学成果成果奖一等奖”1项,“省级教学成果成果奖二等奖”1项,“青岛市区级拔尖人才”1人,“青岛大学教育先锋”1人,获得“省级基本功比赛奖项”多人。苏月奂老师于2017年7月在《当代电影》上发表论文《朱丽叶·比诺什生平及创作年表》;郑骞老师于2017年8月在《艺术教育》上发表论文《艺术设计专业校企合作教学模式研究——青岛德国总督楼旧址博物馆文创产品开发案例解析》;彭卫丽老师于2017年2月和2017年10月在《艺术教育》和《福建茶叶》上分别发表论文《民间工艺文化在艺术设计教育中的传承与实验研究》《茶元素在山东特色旅游纪念品设计中的运用》;侍锦老师主持省社科项目《山东民间工艺在当代语境下的创新与发展模式研究》(项目编号:17BWYJ03)获社会科学规划研究重点项目立项;《青岛大学研究生优秀传统工艺文化创新教育联合培养基地》(项目编号:SDYJD17085)获山东省研究生教学质量提升计划建设项目立项,《青岛海洋文化影响下的民间工艺发展研究》(项目编号:QDSKL1601075)获青岛市哲学社会科学规划项目立项;苏月奂老师主持的《3D电影美学研究》(项目编号:17DWYJ01)获山东省社科基金青年项目立项;陆平老师主持的《纪录片策划与制作方法研究》(项目编号:SDYKC17091)获山东省研究生教学质量提升计划建设项目立项,。郑骞老师主持的《山东民间美术与当代纺织产业发展研究》获山东省社会科学规划项目立项;彭卫丽老师主持的《齐鲁民间工艺文化的当代运用研究》(项目编号:j17RA189)获高等学校人文社科计划研究项目立项。
教师积极参与教材编制,2017年10月,任雪玲老师主编教材《服饰图案设计》,华中科技大学出版社出版发行;2018年1月,陆平老师主编两部教材《数码摄影基础》《Premiere Pro CS视频编辑》,人民邮电出版社出版发行。
6.学生就读该专业的意愿
考虑到本专业的课程设置、教学质量以及就业情况吸引了许多热爱设计的学生,就读愿望强烈。2015-2018统计数据显示,视觉传达的三个专业方向中选择就读平面设计方向的学生较另外两个专业方向更多一些。2018级省内外本科生的一次录取率及报到率均为100%。
(六)毕业生就业创业
1.创业情况
学生创业积极性高,在校期间自主创业逐年增多,性质多为以创新为主的创业化工作室。如开办小型设计培训班、图文工作室、摄影社、淘宝店铺、商务网站,甚至注册开办设计公司。
2018夏天澳门赌场老虎机
教师带领学生又到新疆和田地区,开展公益性项目,为当地的爱国主义教育基地画画和美术教育课,和同学老师一起为墨玉县扎瓦镇胡木旦村的4000多平米做了墙体彩绘《天山的春夏秋冬》,并被人民日报报道。
2.采取的措施
课程中创造实践机会,选择了任务驱动为主的项目教学法,与企业合作提供创作选题,使实践贴近职业环境,实现教学与职业零距离接触,优秀的课程作业直接由公司或企业收购,激发了学生的学习兴趣,收到良好的教学效果。
充分利用网络和校内学生会资源形成学生创意设计网和校内创意市集,逐步搭建创意设计交互平台,使学生的创意设计作品推向市场和社会,提升创意价值,促进设计交流。
与地方政府、企业和设计协会合作,建设社会服务窗口,提供长期技术服务工作,包括设计咨询和评审,开办公共性艺术设计讲座、设计论坛,社会性设计培训等,并承担、参与多项政府、企业委派设计项目,同时为设计公司、企业、政府、文化机构定向输送合格设计学生及志愿服务者,以此建立与社会的积极联系,回报社会。
鼓励学生在校期间自主创业,用所学的专业知识以团队合作的模式组建小型设计工作室或“微设计”团队,对校内外的实体和个人承接各种设计制作项目,锻炼了学生的专业技能和业务能力,也为学生走向社会、服务社会提供了机会。
(七)专业发展趋势及建议
随着数字化和网络化的发展,视觉传达设计需要很好发展以完成自己告知的功能(1960年世界设计大会提出视觉传达的功能是“给人看的设计,告知的设计”),视觉传达设计的发展趋势主要表现在两个方面:在表现方式上,多元化的视觉观念暗示着新的视觉传达方式就是要打破传统设计,视觉传达设计门类的界限,让艺术设计变为一种能够自如地融合多种学科的载体。由此,传统的视觉传达设计在形态上由平面化、静态化开始逐渐向动态化、综合化方向转变。而在内容上,人们对于视觉传达设计的态度已经不仅限于基本功能、属性上的满足,而更多地希望其能够日新月异,并更加个性化,更加关注自我心理层面上的需求。这也引出了视觉传达设计未来发展趋势的另一个方面,表现内容和传达的信息上更加深刻,更加关心人类所面临的共同问题和人类的内心心理活动。面对着这样的发展趋势,未来的视觉设计师需要掌握更多的知识和技能,所承担的工作也更像是一个导演。
本学科遵循山东省应用基础特色名校工程学科专业建设的总体要求,从社会变化趋势和根本需要出发,按照实用性、实践性原则和专业综合素能培养的具体要求,积极总结和探索适合发展的教育模式和设计观念,全面考虑发展中所需要的各项条件和辅助支撑,力求在稳固发展的同时不断创新、面向未来,用前瞻眼光和新理念做设计教育的先行者,传统与现代和未来的转接者。
(八)存在的问题及整改措施
1.存在问题
(1)专业发展相对缓慢,与预期目标尚有较大距离;
(2)投入支持力度尚需提升,教学与实践条件有待完善;
(3)教学模式与课程设置应进一步与学分制挂钩;
(4)师生对外交流、学习、培训亟待加强,应形成长效机制;
(5)提高教研室教学、工作自主权,给予政策支持;
(6)教学成果、特色精品、实践转化需要极力突破;
(7)专业定位、教学模式不能紧跟专业发展趋势;
(8)与社会、企业对接,服务意识和专业水平需要提高;
(9)设计工艺实验室及实践配备加快筹建。
2.整改措施
(1)人才培养模式与课程体系改革方面:
工作室制教学模式地实行,艺术设计创新型实践教学体系探索与实践;课题组教研制构建研究;推出精品课程;加快使用新的教学方式(慕课、微课、翻转课堂等)。
(2)师资队伍建设方面:
聘任专家顾问、专业技术骨干;鼓励教师研修、培训、交流、访问活动;组建具有实力的科研、教研团队。
(3)产学研合作体制机制建设方面:
组建艺术设计研究中心;搭建创意设计交互平台。
(4)工作室实训条件建设方面:
加快设计工作室建设、增强实验室配置;组建设计模块(链)集成实践基地;建设设计资料库;更新设计教学设备配置。
(5)社会服务能力建设方面:
增加开设高端艺术设计论坛、讲座(公共性);开展社会性设计培训和专业咨询;承担区域研究创新型项目。
(6)辐射带动专业群建设方面:
开设创新试点班;组织、承办设计展会、学术交流会。
专业三:环境设计
(一)人才培养目标
环境设计专业旨在培养适应我国社会主义经济建设发展需要的设计实践型、创新创业型、教学和研究型专门人才。注重环境设计专业系统化教学,通过四年的学习使学生具备宽厚的专业基础、宽广的国际设计视野以及专业适应能力;具有广博的理论学识、严谨的治学态度以及创造性艺术实践能力。满足学生多样化成才,具备良好的人文素质、强烈的社会责任感和价值判断能力,适应社会发展、满足社会需求,具备创新创造、创业就业能力。
环境设计专业毕业生应具备综合设计能力、项目策划与经营管理能力、教学与科研工作能力,成为高素质环境设计应用型、创新型和研究型人才。可在高等艺术学校从事环境设计教学、研究工作,也可考研或出国深造,或者在环境设计机构从事室内设计、家具设计、建筑装饰设计、公共艺术设计、城市环境景观设计、园林设计、雕塑设计和陶艺设计等工作。
环境设计专业培养掌握环境设计基础理论知识,具有一定的实际设计能力,能从事景观设计、室内设计、装饰雕塑与陶艺设计等工作的专业人才。通过本专业所有课程教学,学生应具备相应的专业理论基础,熟悉我国与环境设计有关的法律、规范和政策,系统地掌握环境设计的基本技能,了解本专业以及相关学科的知识,有较高的文化艺术修养、较强的审美判断能力和独立的设计思维能力,并能运用各方面专业知识解决与环境设计有关的实际问题,能够参与设计完整的景观、室内、装饰雕塑与陶艺等方面项目的设计与管理工作。通过本专业课程学习,学生还应具备从事本专业教学和初步科研的能力,掌握一门外语,毕业前应具备二级以上外语等级,具有健康的体魄。
(二)培养能力
1.专业设置
环境设计专业始于原艺术设计专业,于1980年开始本科教学,在2001年青岛大学美术澳门赌场老虎机
建院之初即成为环境艺术设计专业的主要专业。2013年国务院修订本科专业招生目录才成为独立专业,在不断地探索与实践中,环境设计专业定位明确、教学特点明显,涵盖室内设计、景观设计、装饰雕塑与陶艺等领域。现面向山东、湖南、江西、黑龙江、江苏、安徽、福建共七个省份招生,下设室内设计、景观设计和装饰雕塑与陶艺三个专业方向。
2.在校生规模
环境设计专业每年招生90人,现在校本科生372名,目前毕业生90人。
3.专业培养
本专业强调对学生能力的培养,着重培养学生专业上的感悟力、想像力、判断力、设计与工程实践能力、交流与协调能力五个方面的能力,培养学生专业使命感、科学理性的设计方法和工作态度、丰富的艺术想象力和敏感的审美判断能力、创新意识、环境保护意识等。培养能力从内容上讲可以分为知识结构和能力结构两个方面学生应该具备的知识与能力。通过本专业的学习,毕业后学生可以从事的工作有:在高等院校从事景观、室内、装饰雕塑与陶艺专业方向的设计教学;在设计机构如建筑设计院、室内设计公司、景观设计院、绿化设计院、城市雕塑院、陶艺工作室从事设计、研究工作的能力;在景观绿化公司、建筑装饰公司、家装公司、雕塑工厂、陶艺工厂从事专业设计与施工管理工作。
(三)培养条件:
1.师资队伍建设
室内设计方向现有专职教师共7人,其中教授1人,副教授2人,讲师3人,助教1人,硕士学位6人,本科学位1人。景观设计方向现有专职教师共6人,其中教授1人,副教授1人,讲师4人,博士2人,硕士4人。装饰雕塑与陶艺方向现有专职教师共5人,其中教授1人,讲师4人,硕士5人。环境设计系大多数教师来自国内知名院校,部分教师具有国外留学经历。教师教学、科研成果较丰富,近年来获多项省、校级科研课题立项,并承揽或参与了各级政府、企事业单位、社会团体的设计项目,逐步形成了课题研究、设计研发、实践-创造的教学培养模式。在专业教学、研究探索中大家逐步达成共识,明确了环境设计即涉及逻辑思维又涉及形象思维,它具有工程性,又具有艺术性,把握好两者之间的关系是学生学好环境艺术设计专业的关键。环境设计专业教师队伍知识结构合理,建筑学、景观设计、室内设计、雕塑、陶艺教师配备齐备、结构合理。
2015年引进具有国外留学和工作经历的博士韩添任教授,获得中央美术澳门赌场老虎机
博士学位,博士研究方向为当代雕塑语言。曾留学日本攻读现代雕塑语言及陶瓷艺术研究。2005年美国杰出人才身份移居纽约,考察哈佛大学、耶鲁大学、麻省理工澳门赌场老虎机
、宾西法尼亚大学、哥伦比亚大学、纽约大学、旧金山艺术大学等,研究美国当代艺术及艺术教育。
作品《太极·圆·声》获澳大利亚第二十一届黄金海岸国际陶艺大赛金奖,收藏澳大利亚国家美术馆。《皮搋子》雕塑收藏中央美术澳门赌场老虎机
美术馆。《印记》获中国陶艺精品年度展一等奖,《空间》获中国陶瓷艺术大赛优秀奖。完成法国卡幕公司产品创意设计与制作、茅台酒业集团产品造型设计、香港九龙地产大型景观雕塑设计与制作等国内外公共艺术及景观雕塑和产品造型设计三十余项。
曾担任全国陶瓷创新评比大赛第九届、第十届评委。中国陶瓷协会理事,中国雕塑学会会员,中国工艺美术学会会员。获国家专利项目两项,承担省、校级课题三项。在学术期刊发表论文及作品四十余项,其中《美术研究》、《文艺争鸣》、《中国陶瓷》等CSSCI来源期刊和核心期刊八篇。作品专著一部。
2016年招聘石辰博老师,2015年毕业于英国伦敦艺术大学中央圣马丁艺术与设计澳门赌场老虎机
,获硕士学位。主要从事室内设计与家居设计的研究与教学。2015年受邀参加伦敦设计节“Decorex–Future Heritage(未来的遗产)”展览、北京国际设计周中央美院D9工作室设计作品展。作品被法国巴黎AMEDEUS-CFOC画廊、北京吾号(WUHAO Curated-Shop)、英国利物浦Intandane 69A商店以及私人收藏展览。2014年参加中央圣马丁艺术与设计澳门赌场老虎机
与维多利亚和阿尔伯特博物馆(V&A Museum)Blythe House合作项目展出。参与2010年世博会伦敦馆多功能厅座椅设计,作品参加“坐于零碳”上海世博会伦敦零碳馆椅子设计观摩展和上海世博会零碳馆零碳家具节,被伦敦零碳馆收藏。2008年参加上海国际生活陶瓷博览会、法兰克福(上海)家居生活用品博览会、CIFF2010中国广州国际家具博览会暨第二届广州家居设计展、798艺术区白盒子艺术馆艺术生活作品展。
作品发表于英国《Financial Times》(金融时报)-“How to spend it”(如何消费)栏目、美国《今日家具》中文版、《瑞丽家居》等媒体杂志。作品入选中国高校美术教材《形态与功能》、中央美院设计澳门赌场老虎机
教材《造型基础-形态解析变体》。





2.专业建设成果
专业建设成果
教师姓名
成果名称(教材、专著等)
时间
孙宝珍
《设计表达——效果图表现》主编
2008
孙宝珍
《室内效果图》主编
2009
许可为
《Photoshop平面与环境艺术设计教程》(参编)
2012
矫克华
《现代室内空间设计艺术》主编
2014
矫克华
境未央——境无止境∙现代环境空间设计艺术》著
2015
矫克华
《泥火传奇——中国陶瓷》著,被评为山东省科普教材一等奖
2016
韩添任
《艺术笃行--韩添任作品集》著
2010
杨涛
《建筑形态演进与科学技术发展》著
2013
李小虎
21世纪全国高等院校艺术设计专业【规划教材】《现代景观设计艺术》(第一副主编)
2012
论文、项目、课题、参展、获奖情况和部分获奖作品
论文:
1)《中国传统家具与儒家文化思想研究——关于“家具设计”专业教学的思维培养》 第五届全国 环境艺术设计大展暨论坛优秀论文,2012年10月
2)《现代园林景观设计审美与儒家文化思想研究》,中国人口.资源与环境,2012年第5期
3)《儒家文化思想与中国建筑景观设计理念研究》,中国人口.资源与环境,2014年第11期
4)《实践教学中的文化关照——齐鲁文化与现代建筑景观设计教学研究》,中国成人教育,2011年第12期
5)《城市景观设计与手绘表现艺术的教学研究》,中外教育研究,2011年8月
6)《从建筑符号学角度看城市历史街区改造设计》,建筑与文化(学术版),2013第6期
7)《莫里斯符号理论在室内主题空间设计中的应用》,美术界,2013(11)
8)《景德镇人物瓷雕从传统到现代的转型——1954-1965:生产机制的转变、新的科技工艺创新与扩展模式》 《美术研究》2015.5核心 (CSSCI)
9)《现代设计艺术教育与传统文化的传承——兼论现代设计理念
与儒释道思想的融通》 《文艺争鸣》 2013.10核心 (CSSCI)
10)《张大千人物画风格与形式美探讨》 芒种2014-01 核心
11)《思想的彰显与陶瓷形态美感的追求》 中国陶瓷 核心2011.10
12)《中国建筑不是architecture》,杨涛,发表于《新建筑》,第一作者,2014.04
13)《感性与理性的结合—环境艺术专业大学生的设计能力培养研究》,卢晶,发表于《时代教育》,第一作者,2014.04
课题:
1)2012年度山东省艺术科学重点课题“山东高密扑灰年画民间艺术与儒家文化思想研究——关于保护与传承扑灰年画民间艺术文化遗产”
2)2011年度山东省艺术科学重点课题“胶东新农村景观设计小品的调查与发展趋向研究”
3)2011年度青岛大学校级重点教学研究项目“数字艺术设计在装饰雕塑专业中的教学改革研究”
4)2011年度青岛大学校级重点教学研究项目“感性与理性结合——环艺专业艺术类大学生的设计能力培养研究”
5)2011年度山东省教育厅高校科研发展计划课题“山东古代环境小品的形态文化发展趋势研究”
6)2015年度青岛市社会科学规划项目《青岛市历史街区改造及旅游开发模式的探索研究》
7)《张大千佛教人物画与世俗人物画比较研究》 张大千研究中心课题
(编号:ZDQ2013-06)韩添任负责人
8)《综合材料艺术》高校教材立项课题2010-2013,韩添任项目负责人
9)《绘画材料与表现》高校教学质量提升计划课题,2011-2014,韩添任项目负责人
10)《综合材料实验课程研究与改革》教改课题,2010-2014,韩添任负责人
11)《绘画材料与表现》精品开放课程立项,2010-2012,韩添任项目负责人
12)青岛市级项目《村落文化遗产景观的生态安全框架——青岛经济技术开发区历史文化遗产安全空间保护及利用研究》,李小虎负责人,2013
13)青岛市级项目《社区公园生态改造建设—以青岛水清沟公园生态改建为例》,卢晶主要负责人,2014
参展:
中央美术澳门赌场老虎机
研展 (北京)
澳大利亚第二十一届黄金海岸国际陶艺大赛 (澳大利亚)
中央美术澳门赌场老虎机
材料与观念艺术展(北京)
中央美术澳门赌场老虎机
身体雕塑艺术展(北京)
中国首届陶艺大赛(北京)
中国第二届陶艺大赛
中法文化艺术交流展(巴黎)
美国新罕布什尔国家美术馆(美国)
中国第九届陶瓷评比大赛特邀评委展 (广州)
中国城市雕塑展(上海)
中国而居首届国际当代艺术大展
2011中国陶艺精品年度展 (成都)
中国当代“别处”展(江苏)
中国首届雕塑展(南京)
中国当代艺术展(南京)
设计艺术双年展(昆明)
大东方中泰艺术大展
南京国际雕塑展
获奖:
1)水彩《黎明》荣获第四届山东省泰山文艺奖二等奖,2011年10月
2)山东省第二届高校美术与设计专业师生基本功比赛教师组三等奖,2010年6月
3)山东省第三届高校美术与设计专业师生基本功比赛教师组优秀奖,2013年6月
4)《现代景观设计风格定位的思维培养——关于景观设计学科教育的探讨》荣获2011年度山东省文化艺术科学优秀成果奖
5)第8届山东国际大众艺术节暨“德功杯”第六届山东艺术设计大赛优秀指导教师奖
6)《皮搋子》雕塑作品获得优秀作品,永久收藏中央美术澳门赌场老虎机
美术馆。
7)作品《太极 圆 声》获澳大利亚第二十一届黄金海岸国际陶艺大赛 金奖(澳大利亚)并永久收藏澳大利亚国家美术馆
8)陶雕作品2011中国陶艺精品年度展一等奖
9)雕塑作品获中国陶艺大赛优秀奖
10)教育部多媒体课件-平面构成 优秀奖
11)作品获中国第二届陶艺大赛优秀奖
12)《现代陶艺教学探讨》教改论文获省教育厅一等奖
13)《雕塑造型艺术创作属性空间的可能性》四川省教育厅科研论文 二等奖
14)《设计素描实验教学理念创新与实践》四川省第六届教育论文 二等奖
15)《雕塑材料媒介与艺术精神显现之功能》四川省第11届优秀论文
16)山东省第四届高校美术与设计专业师生基本功比赛教师组二等奖、三等奖,2016年6月
参与项目:
2011美国旧金山宣化法相雕塑制作
2008美国纽约法拉盛国际商厦壁画设计
2004年奥运会前参于秦皇岛池浩田双拥纪念碑景观设计
2012肖尔布拉克“那拉提”酒瓶体及包装设计
2003北京国际展览公司标志性雕塑设计与制作
2012泸州老窖“酿艺”版瓶体包装与设计
2011法国卡幕国际酒业集团公司企业产品创意设计与制作
2011中国茅台企业集团三款“茅台纪念”产品创意设计与制作
2012泸州老窖金奖瓶体及包装设计
2012海峡两岸茅台酒项目瓶体包装设计
2015上海中学公共标志雕塑设计施工
2015上海闵行三中公共环境门庭设计
完成的“青岛经济技术开发区中德友谊林景观设计”,被评为“2012年度青岛市优秀工程勘察设计”一等奖。
完成的“青岛经济技术开发区辛安前河景观设计”被评为“2012年度青岛优秀工程勘察设计”一等奖。
完成的“瑞源会所周边环境景观设计”,被评为“2012年度青岛市优秀工程勘察设计”二等奖。
2013年,青岛市即墨蓝色硅谷核心区南泊河河道景观设计工程,任主创景观设计师并担任项目负责人,已完成施工招标图纸。
2013年,青岛经济技术开发区南辛安河综合治理工程,任主创景观设计师并担任项目负责人,已完成施工招标图纸。
聘书、获奖作品和证书:




3.教学设施
环境设计专业充分利用现有的教学条件,挖掘各种资源为教学服务。目前每个教研室配置了投影仪,缓解多年来多媒体教学的压力,图文并茂的授课方式,使教学质量得到了明显的改善。澳门赌场老虎机
资料室藏书量大,包括专业图书1200余部、设计杂志50种。2016年购买电脑(4500元);打印机(1800元)各一台,目前都已招标。教学日常运行用品经费3.7万,实习、写生、采风经费7.7万、教学环境改善花费8000余元,维修费1.7万,合计2017年教学经费投入14.53万,其中澳门赌场老虎机
从自筹经费中补贴1.4万余元。本科生军训、大合唱、健美操比赛、趣味运动会、宿舍文化节、教室文化节等活动,共花费1.3万多,其中澳门赌场老虎机
从自筹经费中补贴3000多元。本科生人均经费约为426元。
4.实习基地
写生实践基地:包括崂山、杨集写生实践基地;
设计实践基有:青岛大学环境设计院;施工实践基地有山东鑫泽装饰有限公司、青岛艺华装饰工程有限公司。
环境设计专业各方向都建有工作室:有建筑模型工作室 、雕塑工作室、陶艺工作室。
(四)培养机制
1.培养模式
实行工作室制教学模式,强调学生的创新能力和设计实践动手能力的培养。优化办学思路和培养目标,实施模块化教学;强化实践教学、增加实践环节;优化师资结构、加强师资培养;改革学生考核评价方式等,旨在建立适合当前高等教育形势和"美丽中国"宏伟蓝图下的环境艺术设计教育事业发展的培养机制。
环境设计专业在强化和整合传统课程教学与实践教学的基础上, 融入“课堂学习+社会设计实践”理念。1)加强与社会环境设计行业的联系,与青岛和其它地方多个设计公司、园林设计院、室内设计公司、雕塑厂等建立了密切的合作关系,搭建学生专业设计实践平台。有计划、有目标地让学生接触社会,接触实际工程,提高学生动手能力、沟通能力、协作能力,具体分析问题、解决问题的能力。2)将各类设计竞赛、竞标活动引入课题教学中,让设计学习过程与社会、与市场,知识与技能、社会服务结合起来,更好的服务地方经济与文化建设。
2.教学模式。开启“交叉融合+交流启发+探索创新”模式。1)拓宽设计基础性学习的范围,倡导多学科或专业知识点的交叉融合,培养学生创造性思维能力;2)实现启发式和讨论式教学,激发学生独立思考的意识,帮助学生建立创新思维方式。建立设计作业展览、讲评制度,在设计上不设立标准答案,鼓励学生积极发言,尊重学生的个性和对设计独特的理解和观点,增强教学效果。
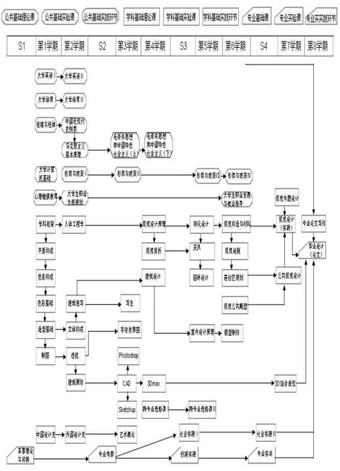
3.课程体系。
室内设计方向

景观设计方向

装饰雕塑与陶艺方向

2.实践教学体系
为了保证工作室制人才培养模式的实施,筹划建立同步实践教学体系,强调实践与创新的教学导向,使实践与创新贯彻在学生整个的学习过程中。在设计基础课程学习阶段,就安排阶段性设计实践活动,用设计实践串接起各个课程,(1)(一-三学期) 在专业基础和技术基础课程中就引入设计实践类内容,启发和引导学生的设计思维,强化学生实践能力的训练,培养学生的设计感知力、创造兴趣和艺术个性。(2)(四-六学期)在专业主干课程阶段,在学生具备了一定的专业基础知识和技能的基础上,在课程中引入设计课题,引导学生进行探索性的设计实践,在探索、实验、研究、创作中培养创新意识,激发创造潜能,开启创新思维,培养原创的设计精神和能力。(3)(七-八学期)在设计实践课程阶段,将设计实践类课程教学与实际设计项目衔接起来(与政府、企业合作),拓展实践教学空间,让学生真实体验设计全过程,全面培养、锻炼学生的设计实践能力和创新能力。
(五)培养质量
1.具备基础理论与综合素质:高度重视学生的基本理论与技能的培养,切实加强学风建设,树立以学生为主体、以素质教育为基础、以创新为动力的教育思路,培养学生奋发进取的创新意识,远大的理想追求及孜孜以求的钻研精神。
2.创新精神和实践能力普遍提升:近年来,学生积极参加国家级和省校级各项科技创新项目,先后参加全国挑战杯、校级挑战杯活动中获得佳绩,学生的创新精神和创新热情十分高涨,实践能力得到锻炼和提升。学生在校期间参与大学创新实践活动比例高达71.3%,经过努力,在学科建设和人才培养等方面取得了突出的成绩,社会影响力逐年提升,新生高考录取分数线逐年提高,用人单位对澳门赌场老虎机
学生的能力和素质给予认可。学生对教学工作表示满意,在历年的学生工作评估和学生评学工作中,均提出了积极有效的意见和建议,对教育教学工作起到了积极地促动作用。陈学超《3D打印--园林景观》获批等2015年获批国家大学生创业计划项目,目前已结项。
2014级学生李晓亮、张于正、张铭正三位同学,借助“创青春”大学生创新创业大赛,创立青岛艺尚诚品设计有限公司,目前运行良好。开创本专业在校生创业先河。该公司为《青岛大学第二届青年志愿服务项目大赛》制作的展板,设计新颖,有特色,受到各级领导表扬。
(六) 毕业生就业创业
学生就业方向可从事环境设计及其相关规划设计机构的业务工作;政府有关部门、土地综合利用和市场服务机构,以及项目策划、决策与工程等部门咨询工作;建设、国土、环保、旅游、文化园林等政府主管部门管理工作,风景园林规划设计的相关教育及研究工作。在相关室内、景观设计工程类公司担任设计、施工、管理等工作的毕业生占决大多数,进入教育培训机构及选择自主创业的学生比例近几年也明显增加。
近几年学生环境设计系学生就业面广,就业率高。很多学生未毕业之前就与用人单位签订用人意向。根据大学学工部近几年对于学生就业率数值的平均统计,环境设计专业的就业率为85%以上,未就业学生大多选择自主创业或继续深造。
用人单位反馈:对于毕业生实习工作的满意度较高,对毕业生踏实的工作态度、较为专业的设计实践能力和创新能力表示满意,对学生工作适应能力都给予了较大的肯定。2017级省内外本科生的一次录取率及报到率均为100%。
(七)培养特色:
在国家学科目录中,环境艺术设计属于艺术设计下的专业,其专业内容包含室内设计和外部环境设计,即以研究和设定室内空间、光色、家具、陈设诸要素关系为目标的室内设计,以及研究和设定建筑、绿化、公共艺术、公共空间和设施诸要素关系为目标的环境景观设计。环境设计系现在尽量通过更新课程设置、改进教学方法等教学手段,在环境设计专业课程教学中突出实验性,积极调动学生学习的热情,激励同学开拓思想、敢于探索。
环境设计是典型的设计类专业,应用性强,对社会和市场依存度高,因此在专业定位上必须具有自身的特点,那就是强化实践-创新意识,加强与社会、企业的沟通,大胆探索和吸收新的设计观念和表现形式。随着社会对实践型、创新型人才需求的提高,专业教学体系也应更加注重学生专业实践能力和创新能力的培养。
围绕着培养具有实践-创新意识的设计人才为目标,我们用实践-创新这一标准梳理整个专业教学体系,使对学生逻辑思维的训练与形象思维的训练相结合,使理论教学和实践教学相结合,课程内容与社会、市场、行业的需求紧密衔接。将整个专业教学分为基础实践教学、课题实践教学、综合实践教学三个层次,形成前后衔接、循序渐进、完善合理的实践-创新教学体系。由教师带队考查具有地方特色的建筑及其环境,教学与实践的互动拉近了学校与社会的举例。与建筑、农林、景观、规划等背景的环境艺术设计教学相比,在美术澳门赌场老虎机
进行环境艺术设计的教学有其非常有利和独特的条件,在教学中可以把艺术观念与理论融于对当今环境艺术设计发展的阐述中,避免脱离实际的空洞说教。我系紧密依托美术澳门赌场老虎机
浓厚的人文、艺术背景,充分发掘同学们在环境艺术设计方面的创造性潜能,强调建筑、空间、环境中艺术与技术有机融合的设计与教学理念。通过推动环境艺术设计教学与实践的互动,可以丰富当今艺术与科学相结合的理论探讨,为日益多元化多层次的环境艺术设计教育与实践注入新的活力。
(八)专业发展趋势:
随着现代化建设和城市化的快速发展,环境艺术设计日益引起各界的关注和重视,市场对环境艺术设计师的需求旺盛并显示出高度的生命力,未来10年内,市场对环境艺术设计师的需求每年将以20%的比例增长。城市化建设的加快,房地产业的兴旺,国内外市场的进一步开放,这将为环境艺术设计专业的学生带来更为广阔的发展空间。环境艺术设计专业的毕业生面临就业有六大优势:
就业面广:环境艺术设计的就业面很广,竞争压力小。原因在于我国快速发展的经济,市政建设项目和房地产项目如雨后春笋,无论是室内设计、景观设计、雕塑设计还是陶艺设计均需要大量的环境艺术设计人才,环境艺术的专业涵盖从过去的室内设计发展到今天室外设计、广场设计、园林设计、街道设计、景观设计、雕塑设计、陶艺设计等全方位、多范围的设计领域。
专业人才需求量大:环境艺术设计自改革开放以来经历了飞跃发展的过程。特别是室内设计、景观设计、雕塑设计和陶艺设计的社会需求度逐年提升,由此带来专业设计人才缺口突现,社会需求量每年都在递增。
人才区域分布广:在人才区域分布上主要就业单位可以是设计院、建筑公司、园林公司、装饰公司、雕塑厂、陶艺设计院等,岗位一般刚进去是从设计员或设计助理做起,两年后可胜任高级设计师职位,甚至以后有可能胜任公司领导级从事工程综合管理或自己开公司创业。
职业人才紧缺:随着人们生活质量的提高,人们对所生活的环境的要求也越来越高,并且现在新建筑的增加和城市环境亟待改善,环境艺术设计专业也将变得更加热门。
职业优势对比:来自一些调查数据显示,环境艺术设计工程师职位成为近年各大企业的重点招聘对象,企业对环境艺术设计工程师的招聘数量增加最快。越来越多的国内企业正逐渐加大对环境艺术设计工程师的重视。“环境艺术设计工程师是一个越老越吃香的职业。”著名环境艺术设计专家、清华大学郑人杰教授说:环境艺术设计工程师工作是一种艺术生活,对整个环境空间有一个很高的追求,其中包含技术及管理等方面的工作,工作相对稳定,对年龄没有限制。而且随着项目经验的不断增长和对行业背景的深入了解,会越老越吃香。
环境设计工作目标是改善自然和人工环境的质量,建立和协调风景与建筑、基础设施的关联以及对自然环境和文化传统的尊重等,这些都与公众利益息息相关。建设环境设计实践窗口,与地方政府、企业和设计协会合作,提供长期专业设计服务工作。内容包括教师参与设计咨询和评审、开办景观设计方面的讲座、论坛,培训等,并承担、参与多项政府、企业委派设计项目。为企业、政府和文化机构定向输送合格学生,组织老师、学生提供志愿服务,以此建立与社会的积极联系,服务地方经济与文化建设。
(九)存在问题和整改措施
1.存在的问题:
设计实践条件有待完善;实验室、工作室还应加快建设;
教学模式与课程设置应进一步与学分制挂钩;
师生对外交流、学习、培训亟待加强,应形成长效机制;
提高教研室教学、工作自主权,给予政策支持;
教学、科研成果转化需要突破;
与社会、企业对接应继续努力,师生服务地方经济文化建设的意识需要提高。
2.整改措施:
人才培养模式与课程体系改革:调整教学大纲,加大设计实践类教学课程的比重;
逐步推行设计工作室制; 培养推出精品课程。
师资队伍建设:聘任专家、顾问、专业技术骨干走上课题;加大人才引进的力度,引进国内著名的室内设计专业学者、教授,引进国内、外最前沿的设计师和艺术家;增加教师研修、培训、外出参观考察与交流访问的机会。
美术澳门赌场老虎机
2018年10月26日